Instance Verification Kit (IVK)
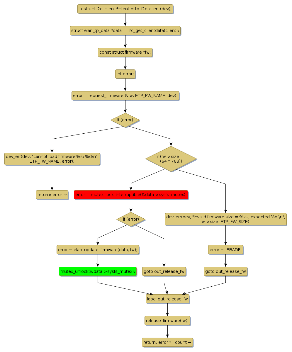
mutex lock @ [10304+53+/linux-3.19-rc1/drivers/input/mouse/elan_i2c_core.c]
Instance Signature: sysfs_mutex
|
The Matching Pair Graph:
|
|
Function Name
|
Control Flow Graph (CFG)
|
Events Flow Graph (EFG)
|
Source Correspondence
|
|
elan_sysfs_update_fw
|
|
|
[9654+20+/linux-3.19-rc1/drivers/input/mouse/elan_i2c_core.c]
|